Аудио-википедия

База знаний по hi-fi и high-end технике и комплектующим, отзывы и впечатления

Инструменты пользователя

Инструменты сайта


Боковая панель

4amps:6pit:start

Питание

Полезные ссылки

https://planetcalc.ru/1980/ - заряд/разряд конденсатора

Энерговооруженность БП

По Макарову емкость кондера выбирается из расчета С=50*I/U (Ф/А/В).

Т.е. если есть усилитель с анодкой в 300 в, током покоя 100 ма = 0.1 А, то емкость нужна:

С=50*0,1/300 = 16666 мкФ. Такая емкость легко набирается электролитами + процентов 20-30 МБГВ или полипропиленом. Готов стеллаж с колесиками.

Как видно из формулы показанной Бендером, чем больше напряжение, тем больше энергии запасается - причем в квадратичной зависимости. Поэтому в более высоковольтных усилителях - требуется меньшая емкость.

Дело в том, что когда конденсатор разряжен, он представляет собой перемычку, и в момент включения усилителя через выпрямитель и трансформатор проходит большой скачек тока, чем больше емкость - тем больше скачек и его длительность. Софтстарт позволяет пройти этот «нулевой» предел с минимальной нагрузкой на транс и выпрямитель.


- Да вот о чем задумался,есть усилитель парасаунд 5250,посмотрел в нем при заявке 5х250 при всех нагруженных каналах на 8ом и 385х5 при тех же условиях на 4ом,а емкость кондеров в блоке питания всего 8х10000мф по 100 вольт каждый и 2 тора не знаю какой мощности.Ну и сравнивая по параметрам этих самых емкостей кондеров,заметил что в одноклассниках его,тот же b&k 200.5 и подобных ему,у них емкости в 2 раза больше,ну и в верхней линейке хало А51 при такой же мощности батарея кондеров в 2 с лишним раза больше,вот и задумался,неужели так сэкономили?

- Есть такое понятие - энерговооруженность блока питания усилителя, это энергия, приходящаяся на 1 ватт мощности. Звук начинает рождаться при 0,1 Дж/Вт, при 1 Дж/Вт уже неплохо отрабатывает пики, при 10 Дж/Вт можно не переживать за эти пики.
Посчитаем:
5х250 Вт=1250 Втх0,1=125 Дж. Примем питание ±80В, т. е. по 40000 мкФ в плече питания 80 В.
Из Е=СхU^2 получаем С=62,5/(80х80)=0,0097 Ф, т. е. 9700 мкФ для 0,1 Дж/Вт, а тут 0,4 Ф - в 4 раза больше - уже не ширпотреб, но до 1 Дж/Вт не дотягивает в отличие от А51.


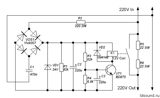
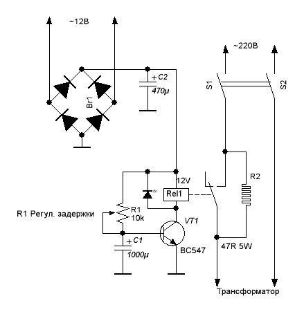
Софт-старт

http://forum.vegalab.ru/showthread.php?t=59632

Вот статья, в которой есть формула расчета токоограничивающего резистора М. Корзинин «Устройство мягкого включения УМЗЧ.» Насколько она корректна - сказать не могу.
http://qrx.narod.ru/audio/um_v.htm

Формула такова: R1 (Ом) = 48400/ Раб (Вт),
где Раб - габаритная мощность трансформатора. Как получен коэффициент 48400 - не указано.

Напряжение вторички у анодного транса порядка 500В, ток нагрузки 0,11А, т.е. канал у тебя потребляет от сети 55Вт, а два канала 110Вт. Ток в первичке 110/220 = 0,5А. Мощность на резисторе 0,5*0,5*47=12Вт.


https://rustaste.ru/scheme-of-soft-starter-or-soft-start.html



Мнения

wizard

Вот для того я и пошёл поработать на чисто ламповой студии, чтобы доказать себе самому, что конденсаторы в продольной - сигнальной - ветви - это очень большое зло.

Говорил ужЕ, но повторю, к случаю.
Студия вынужденно работала по ночам на звукозапись, поскольку все цепи с разделительными конденсаторами (в промышленном оборудовании !) принимали помехи даже от включаемых/выключаемых выключателей, расположенных тремя этажами ниже.

Изменив топологию УМЗЧ, я сразу изменил и ситуацию по ЭМП к лучшему.

Я везде убрал повторители, те именно катодные повторители с высоким, огромно-бессмысленным входным сопротивлением, как и конденсаторы в продольных участках соединительных цепей…
Все экраны кабелей сделал насквозь, по всей аппаратуре, соединяющимися на отдельный вывод разъёмов, в то время как стандартно экраны кабелей соединялись с корпусом в каждом блоке.

Эти экраны в стандартном включении принимали все мыслимые и немыслимые помехи по эфиру и по кондуктивным связям через систему питания района.
Кабели соединялись в случае моей топологии только один раз с корпусом.
Минус питания - тоже только один раз и именно в точке соединения экранов кабелей с корпусом.
Там же присоединялся защитный проводник питающей сети.

После таких топологических/конструктивных изменений можно было работать сварочным аппаратом на любом этаже и делать записи в любое время суток.

https://www.hi-fi.ru/audioportal/topic/2307-sistema-yua-makarova/page/161/

Только авторизованные участники могут оставлять комментарии.
4amps/6pit/start.txt · Последнее изменение: 2021/05/13 16:46 — staudio